beat365英国官方网站
beat365英国官方网站>团委
网站首页
学“习”进行时
关于我团
团委简介
组织机构
规章制度
通知公告
最新团讯
网上团校
团的基本知识
学习共享
特色活动
社会实践
志愿服务
特色活动
聚焦团学代会
资源下载
学校首页
通知公告
nav category
联系我们
0471—6585038
tw@imnc.edu.cn
内蒙古自治区呼和浩特市新城区通道北路56号
当前位置:
网站首页
>>
通知公告
>> 正文
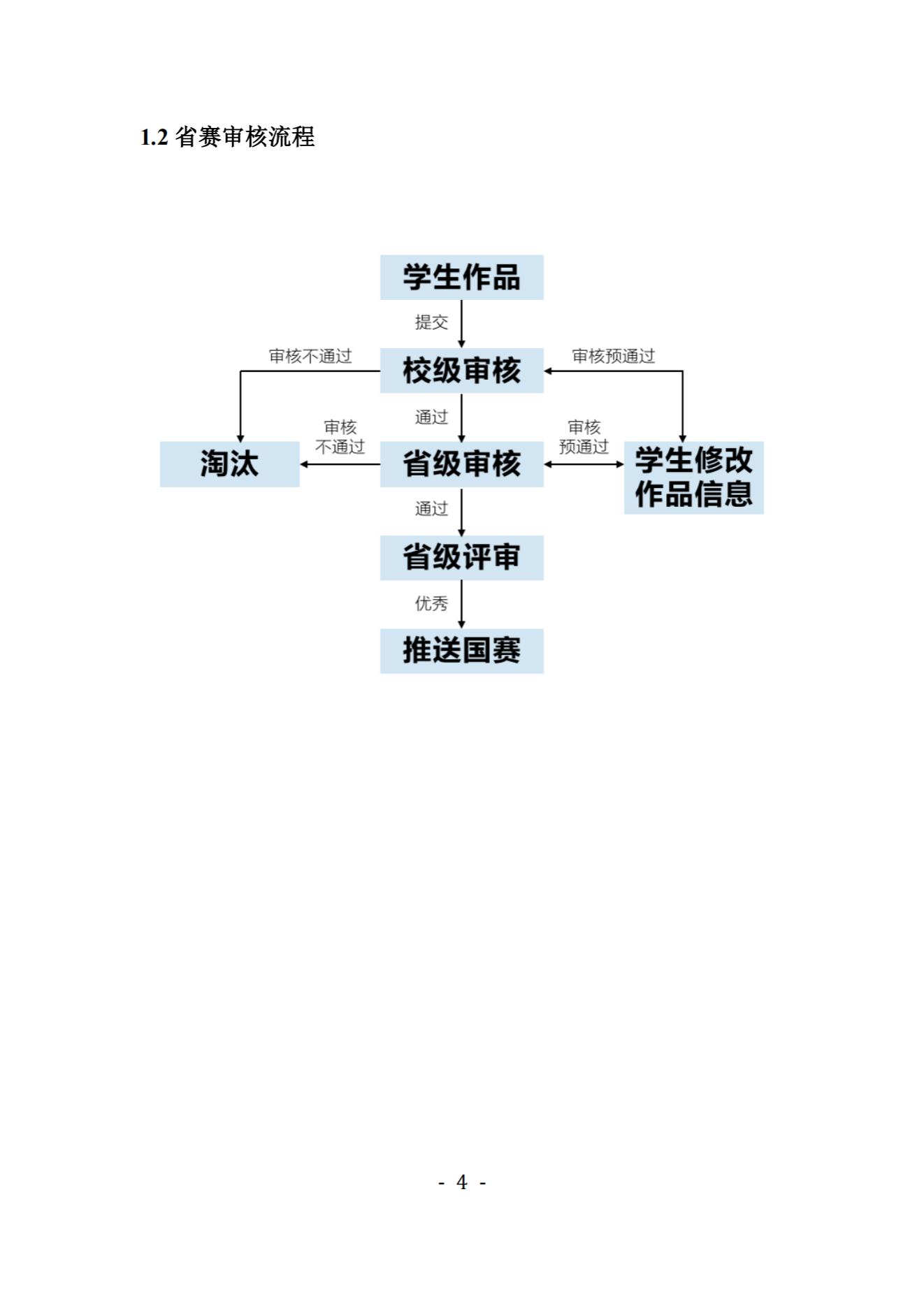
2023 年“挑战杯”大学生课外学术科技作品竞赛参赛指导手册
2023年05月15日 17:31
次浏览