马克思主义学院
思想政治教育专业教育实习管理细则
教育实习是教师教育课程的重要组成部分,是教师培养和教师专业化发展的重要环节,是理论联系实际、培养学生成为合格教师的综合性、实践性必修课程,是全面检查并进一步提高教师教育质量的必要措施。为保证马克思主义学院思想政治教育专业(师范类)教育实习工作的顺利进行,确保师资培养质量,依据《beat365英国官方网站师范专业教育实践管理办法》,结合马克思主义学院实际,特制订本办法。
第一章 教育实习的目的任务
第一条 适应中小学思想政治理论课教育教学高质量发展需要,培养有理想信念、有道德情操、有扎实知识、有仁爱之心的“四有”好教师和政治强、情怀深、视野广、思维新、自律严、人格正的“六要”思想政治理论课教师。
第二条 通过教育实习,使学生认识教育工作特别是思想政治教育工作的重要意义,逐步形成良好的师德素养和职业认同,增强当一名思想政治理论课教师的光荣感和责任感。
第三条 培养具有品德高尚、专业基础扎实、教育教学能力和自我发展能力突出的高素质中小学思想政治理论课教师。
第四条 理解思想政治理论课教育教学的专业知识,掌握必要的思想政治理论课教育教学设计与实施、班级管理与学生指导等能力,为从事中小学思想政治理论课教育教学工作和持续的专业发展奠定扎实的基础。
第二章 教育实习的内容
第五条 把社会主义核心价值观融入教育实习全过程,整体设计,分阶段安排,精心组织,促进理论与实践的深度融合。
第六条 切实落实师范生教育实习累计不少于1个学期制度。教育实习以师德体验、教学实践、班级管理实践、教研实践为主要内容。
第七条 培养热爱教育事业、信念坚定、基础扎实、能力突出,能够胜任基础教育思想政治理论课教育教学需要的卓越教师。
第八条 要求并指导师范生参加教师资格考试,指导师范生竞聘考编,引导师范生毕业就业。
第三章 教育实习的形式
第九条 专业技能考核(教学设计、多媒体制作、即席演讲、模拟上课、说课)、观摩见习(观摩实习学校、观摩课堂、撰写教案)、制定班主任工作计划、课堂教学等多种形式。丰富师范生的教育实习体验,提升教育实习效果。
第十条 教育实习主要是集中实习,采取混合编队实习模式。学院需按要求分配实习学生,认真落实“双导师制”,协同实习学校全面管理、全程指导实习工作。
第十一条 有特殊情况,要求自主联系实习学校进行分散实习的学生,须经本院认真审核批准,经家长同意并签订协议书后,统一报教务处实践教学管理科审批备案方可单独实习。实习结束后由学校统一考核验收。
第十二条 拓宽教育实习渠道,积极开展实习支教和置换培训,鼓励引导师范生深入薄弱学校和农村中小学扶贫支教,增强社会使命感和责任感。
第四章 组织领导及职责
第十三条 马克思主义学院教育实践工作小组
(一)由学院教学院长担任组长,副院长担任副组长,教学秘书、相关辅导员和学科教学教师为工作小组成员。思想政治教育专业教研室主任为教育实习的专职负责人,协助教学院长及副院长安排教育实习相关工作。
(二)马克思主义学院教育实践工作小组职责
1.制定本学院师范生在校四年学习的教育实践(实习)方案;制定《师范生基本技能训练方案》,加强普通话和口语表达技能、书写规范汉字和书面表达技能、教学工作技能、班主任工作技能等训练;全面、全程指导校级、自治区级和国家级师范生教学技能竞赛;指导教师资格证、竞聘考编笔试等。
2.联系教育实习学校,选派教育实习指导教师;以实习学校为单位成立实习生小组,选出组长1人,具体负责该组实习生的思想、业务、生活等方面工作;须派指导教师将实习生送往各实习学校且接回学校。
3.组织师范生专项教学技能训练、考核,审查实习生资格;进行教育实习动员,制定教育实习工作的具体计划,做好经费预算,监督经费使用。
4.组织督导成员监督检查教育实践的各项准备工作,有计划地到教育实习学校巡查、指导教育实习工作;加强与教育实习学校的联系,收集反馈信息,及时改进思想政治教育专业教育实习工作。
5.学院建立以教育实习计划、实习方案、听课评课记录、实习总结与考核等为主要内容的师范生教育实习档案,并规范管理。
6.根据各教育实习小组的总结,全面总结本学院教育实习情况和优秀教育实习学生、指导教师评选工作。
7.实习生返校时间按学校和学院统一安排执行;未经同意,不得擅自结束实习提前返校;擅自返校按旷课处理,指导教师未尽到职责按教学事故处理。
第十四条 教育实习基地工作小组
(一)教育实习基地工作小组由教育实习基地学校领导、学科教研组长、指导教师及有关行政、后勤部门的负责人组成。
(二)教育实习基地职责
1.制定本校指导教育实习工作计划,确定教育实习班级,选聘指导教师;为教育实习师生提供必要的工作条件和生活条件。
2.向教育实习师生介绍有关情况,组织有关报告、座谈、观察、见习等活动。
3.安排、督促、检查参加教育实习师范生的教学、班主任、教育科研等与教育实习任务相关的活动,对师范生严格要求,热情关怀。
4.根据本校指导教师的实际指导情况,对其进行考核;根据实习生在教育实习中的表现评定教育实习成绩,并加盖实习学校公章。
第五章 全面推行“双导师制”
第十五条 师范生教育实习实行“双导师制”,由本院教师和中小学教师共同指导。
(一)学院安排足够数量的责任心强、教学经验丰富、熟悉中小学教育教学实践的教师,采取驻校指导、巡回指导和远程指导等多种方式进行有效指导。
(二)实习基地中小学协同遴选优秀教研员和中小学教师担任指导教师。与中小学、教研机构通过专题研究、协同教研、定期培训等多种形式不断提高指导教师的专业化水平和实践指导能力。
第十六条 基地安排2名左右导师,全面负责实习生的工作、学习和生活等方面的相关事项。具体职责为:
(一)协助“教学法”教师,做好实习前的准备工作,了解实习生的思想动态及业务情况,布置学习有关文件,指导实习生熟悉教材,了解教学进度等。
(二)指导教育实习全过程,督促指导实习生钻研教材、编写教案和制作教具。全面掌握实习生的教育实习情况,及时发现和解决实习过程中出现的问题。教育实习生需热爱教育事业,遵守纪律,以高度负责的精神完成实习任务。
(三)根据实习学校的指导教师意见,做好实习成绩的评定、小结和鉴定工作。
第十七条 实习学校任课教师。凡有一定教学工作经验和指导能力者,经本校、本学院与实习学校协商审定后聘为教育实习指导老师,并依据《beat365英国官方网站专业技术人员工作量核定指导意见》发放指导费用。具体职责为:
1.向实习生介绍实习学校的历史和现状,介绍本学科教改情况,传授教学经验。
2.安排实习生的教育实习,指导实习生的备课、试讲环节,审批实习生的教案。
3.安排实习生的课堂教学任务,组织评议会,及时帮助实习生改进教学方法。指导实习生批改作业,参与课外辅导。
4.参与评定实习生教育工作实习成绩。
第六章 教育实习的安排
第十八条 根据本学院《思想政治教育专业人才培养方案(2022年版)》要求,思想政治教育专业的教育实习时间调整到第6学期,共16周8学分。学院教学院长、副院长需指导思想政治教育专业教研室主任制定实习工作的实施方案(大纲),确保落实到位。
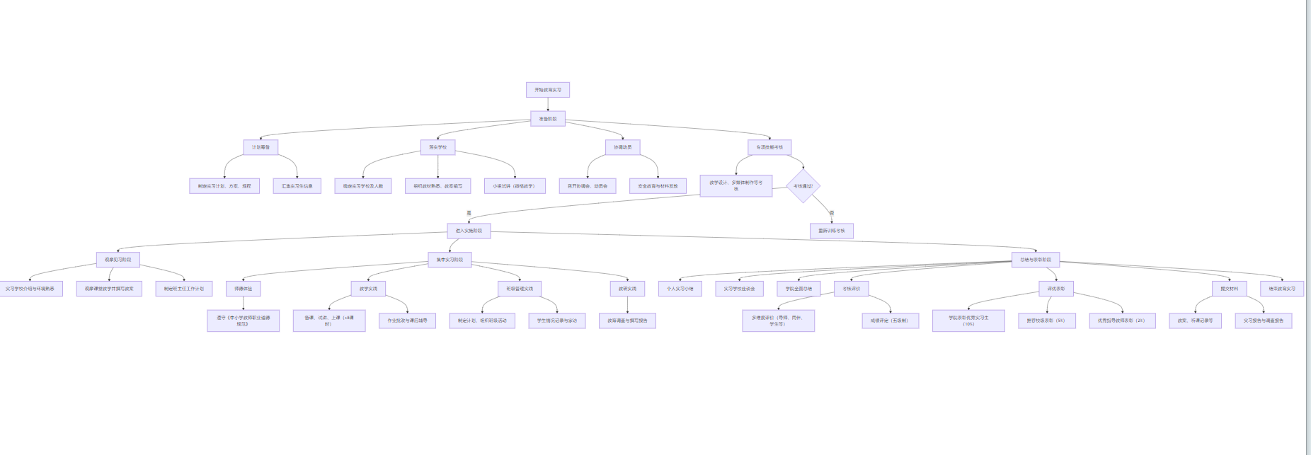
第十九条 教育实习安排分为准备阶段、实施阶段、总结和表彰三个阶段。
(一)准备阶段(共1-2周)
1.计划筹备。制定教育实习计划、方案和规程,汇集实习生信息等。
2.落实学校。落实实习学校和实习专业人数,组织好实习生熟悉相应学段的教材、分析教材、编写教案,在实习小组内试讲(微格教学)。
3.协调动员。学院召开实习工作协调会、动员会,培训实习指导教师队伍,重点做好安全教育;发放实习材料,带队教师与实习生见面交流,落实进校时间。
4.专项技能训练考核。实行实习资格考核制度,要求师范生必需通过所属学院相关课程学习和技能考核(教学设计25分、多媒体制作15分、即席演讲15分、模拟上课•板书或说课45分),合格后方可进入教育实习环节。
(二) 实施阶段(共12周)
1.观摩见习阶段(2-3周)
(1)进入实习学校,请实习学校的领导介绍全校情况,请有关教师进行教学工作和班主任工作经验介绍,尽快熟悉实习学校的环境。
(2)观摩任课教师的课堂教学,了解学生的情况,进一步钻研教材,写出完整的教案并进行试讲。
(3)在原班主任指导下,制定实习班主任工作计划,交原班主任审查批准签字后方可实施。根据制定的计划,协助原班主任做好班级工作,起到助手的作用。
2.集中实习阶段(9-10周)
具体内容:师德体验、教学实践、班级管理实践、教研实践四方面。
(1)师德体验
思想政治教育专业实习生需按照《中小学教师职业道德规范》严格要求自己,做到爱国守法、爱岗敬业、关爱学生、教书育人、为人师表、终身学习。
(2)学科教学实践
将所学的教育和学科教学基本理论、基本知识和技能综合运用于思想政治理论课的教学实践,形成从事思想政治理论课教学的独立工作能力。实习生课堂教学总课时数原则上不少于8课时。课堂试教包括:备课、教案设计、课件制作、试讲、上课、指导实验、听课评教、课后辅导、作业批改、考试与成绩评定等。
(3)班级管理实践
熟悉中小学班级管理体系与学校管理规程,掌握班级和学生管理技能,能够针对不同学生的实际情况进行相应的辅导,并给予必要的帮助。实习班主任工作的内容包括:制定实习班主任工作计划,重点了解2名左右学生,独立组织一次班级活动及进行日常的班务工作和家长访问等。
(4)教研实践
教学实习中进行教育科学研究,培养教育科研的实际能力,为从事未来教学工作的教育研究打下良好的基础。教育调查内容包括:了解学校的基本情况、历史和现状,了解优秀教师的先进事迹、教育教学经验、教学方法与教改试验,了解学生的心理生理特点、学习态度与方法、知识结构、智能水平与思想政治品德状况等。实习生根据所调查的内容要写出调查报告。
教育调查研究可以与毕业论文结合起来。利用教育实习的时间进行调查研究,写出论文,使教育实习、教育调查研究和毕业论文三者统一于教师教育的培养目标。
(三) 总结和表彰阶段(共1-2周)
1.教育实习总结
(1)实习生应按要求及时做好个人实习小结。
(2)实习结束前,学院带队指导教师和实习学生与实习学校领导、有关学科教师、年级组或教研组举行座谈,听取他们对本学院实习工作的意见和建议,做好返校教育实习组织工作。
(3)实习结束后,学院需对本专业教育实习工作进行全面总结,开好总结会,并按要求将实习总结及时送交教务处实践教学管理科。
2.教育实习考核评价
(1)以指导教师评价为主,兼顾同伴评价、自我评价、学生评价和实习基地评价,综合运用课堂观察、学生访谈及教育实习档案分析等多样化的方式,全面客观评价师范生教育实习。
(2)逐步探索建设师范生教育实习管理系统和教师成长数字化档案,形成从职前培养到职后培训的教师专业发展档案库。
(3)教育实习的成绩由学院和实习基地负责人全面负责,由实习学校指导教师和带队教师根据教育实习成绩进行评定。按优秀、良好、及格、不及格等四个等级制予以考核和评定。其中,评为优秀的一般不超过本组实习生的15﹪。评定成绩按四级制填入“实习鉴定表”。
(4)实习结束后实习生需提交
①实习手册(内含实习成绩鉴定表2份,听课记录7份,教案(设计)5份,班主任工作计划表1份,班主任工作总结1份,主题班会记录1次,了解学生情况记录2-4份,实习生登记表1份,教育实习报告1份);
②beat365英国官方网站实习实训报告一式两份;
③beat365英国官方网站实习生登记表一式两份;
④实习鉴定表一式两份;
⑤教育调查研究或课题研究报告1份;
⑥实习月报告4份;
3.评优表彰
(1)学院设立“教育实习优秀奖”,对在实习过程中有创新或成绩突出的实习生进行表彰。本学院以实习班级为单位,按照实习总人数的10%推荐学生进行表彰。学院以班级为单位评议后,按实习生总人数5%的比例向学校推荐。
(2)对在实习过程中工作责任心强、成绩突出、为学校争得声誉的指导教师和实习小组给予表彰。优秀指导教师按实习生总人数2%的比例推荐。
第七章 教育实习职责要求
第二十条 对指导教师的职责要求
(一)根据教学实习计划以及实习学校与学生的实际情况,会同实习学校制定实习方案,明确实习目标、任务和考核标准等,优化实习培训,提前做好实习准备。
(二)严格按要求组织好各种教学活动,严禁委托中介机构或个人代为组织和管理。加强实习的过程性指导,现场跟踪指导学生实习,积极引导学生深入实际,检查督促学生完成各项实习任务。
(三) 以身作则,言传身教,全面关心学生的思想、学习、生活和健康,注重对学生进行安全和纪律教育。
(四)检查实习纪律执行情况,对于学生违反纪律行为应及时纠正,并向学院及时反馈。
(五)加强与实习学校合作,协同解决实习中的问题,如遇重大问题应及时向学院请示汇报,妥善解决。
(六)完成对实习生的至少2次现场听课任务,并进行指导。
(七)实习结束离开实习学校前,要做好与实习学校的交接工作。
(八)指导学生写好实习报告,负责学生实习考核和成绩评定工作。
(九)实习结束后十日内应对实习工作进行书面总结,连同实习有关材料交学院存档。
第二十一条 对学生的具体要求
(一)遵守学校和实习学校的各项规章制度、工作规程和劳动纪律,保守实习学校秘密,服从现场教育管理。
(二)尊重实习指导教师和现场技术人员,虚心学习,服从统一安排,按要求和规定完成实习任务,做好实习记录,按时完成实习作业,撰写实习报告,参加实习考核。
(三)实习期间不得迟到、早退、串岗或擅自离岗。有事或因病(凭二级甲等及以上医院出具的诊断证明)离开实习岗位,须经指导教师同意并办理请假手续,否则按旷课处理。学生因违纪造成的后果自负,视情节按学校相关规定给予纪律处分。
(四)实习期间不得参与同实习无关的工作。注意人身和财物安全,不得参与危险性活动,防止意外事故发生。
第八章 请销假事宜
第二十二条 为了加强实习期间对学生的教育和管理,做好学生的安全工作,根据《呼和浩特民族学院学生管理规定》规范学生教育实习请销假制度。
第二十三条 学生实习期间必须按时参加基地校统一安排的一切活动,不得迟到、早退。未经批准不得私自回家或探亲访友,确因本人或家庭特殊原因需暂时离开基地校,必须亲自履行请、销假手续。
第二十四条 学生办理请假手续时,须认真填写《呼和浩特民族学院师范生实习期间请假表》,一式二份。经批准后一份由学生本人保管,一份留带队教师处备案。请假手续必须由学生本人亲自办理,一般情况下不允许代请假、口头请假或电话请假。
第二十五条 原则上请假时长合计不得超过七个工作日,否则本次教育实习成绩不合格,不予认定相关学分,必须参加下学年教育实习。学生如果确有正当事由需暂时离开基地校,在确保安全的前提下,必须亲自履行请、销假手续,请假时必须提交请假证明,实习期间无特殊情况,不准请假。
第二十六条 请假审批流程
(一)请假类型
病假需提供二级甲等及以上医院诊断证明;
事假需提交书面申请并附相关证明材料(如家庭紧急情况证明)。
(二)审批权限
3天以内由实习学校指导教师和学院带队教师共同批准;
3天以上经实习学校负责人、学院教育实践工作小组组长审批,并报教务处备案。
除本校住宿的实习学生外,其他实习学生如遇双休日及法定节假日,若基地校无实习工作安排,实习生可以请假离开基地校,请假流程视请假天数按上述规定执行,请假天数不占用七个工作日请假总天数的限额。遇国家等级证书考试(如计算机等级考试、教师资格证考试、英语四六级考试等),实习生凭准考证可以请假离开基地校,请假流程视请假天数按上述规定执行。
(三)缺勤处理
未按规定请假或超假未归者,按旷课处理,累计旷课2天及以上者终止实习资格。实习期间,无故离校者按学校有关规定严肃处理。
第二十七条 请假期满学生返校后必须在实习负责教师处履行销假手续。
第二十八条 学生未经批准私自离校外出,在校外发生的一切事故,责任由学生本人承担。
第二十九条 学生原则上应在实习负责教师带领下统一前往基地校,因交通便利或其他特殊原因适宜自行到达基地校的,学生填写一式两份《呼和浩特民族学院师范生自行前往基地校报到申请表》,经本学院批准后,一份由学院保管,一份交带队教师备案。上述学生应按照实习负责教师指定时间到达基地校报到,并自行承担相关安全责任。未经学院批准自行到达基地校报到的学生或虽经学院批准但未按时到达基地校报到的学生不予报销相关交通费,自行承担相关安全责任。
第九章 安全管理与应急预案
第三十条 突发事件应急预案
(一)预案范围
包括但不限于自然灾害、公共卫生事件、意外伤害、教学事故、学生心理危机等可能影响实习生安全的突发事件。
(二)应急流程
实习生或指导教师须第一时间向实习学校负责人、学院带队教师及本学院教育实践工作小组报告;
实习学校与学院协同启动应急响应,优先保障人员安全,必要时联系当地公安、医疗等机构;
学院在24小时内形成书面报告,提交教务处及学校安全管理部门备案。
第三十一条 医疗保障措施
(一)保险覆盖
学校统一为实习生购买意外伤害保险和短期医疗保险,保险范围涵盖实习期间及往返途中的意外事故与疾病治疗;
(二)医疗对接
实习学校需提供就近定点医院信息,并确保实习生知晓急诊联系方式;
第三十二条 安全责任监督
(一)学院与实习学校签订《实习安全责任书》,明确双方安全管理职责;
(二)带队教师每周至少1次实地巡查,重点检查住宿环境、教学设施及周边治安情况;
第十章 其他事宜
第三十三条 教育实习经费和工作量
(一)本学院按规定提供实习经费保障,专款专用。
(二)教育实习经费开支范围包括:教育实习的会议费、材料费、实习学校的指导管理费、点长和带队教师的劳务费、优秀实习教师的奖励费用、实习生的意外保险费等。
(三)指导教师的工作量以《beat365英国官方网站专业技术人员工作量核定指导意见》为标准。
第十一章 附则
第三十四条 本办法自公布之日起试行。
第三十五条 本办法由马克思主义学院负责解释。
beat365英国官方网站
马克思主义学院
2025年3月2日
附件1
