beat365英国官方网站
学校首页
首页
学院概况
学院简介
领导班子
教研室
专业设置
党政办公室
教学科研办公室
师资队伍
师资概况
教师风采
荣休教师
党建工作
教学科研
教育教学
科学研究
团学工作
招生就业
招生简章
评估认证
文件资料
规章制度
党建工作制度
行政工作制度
教学工作制度
学生管理制度
职工之家
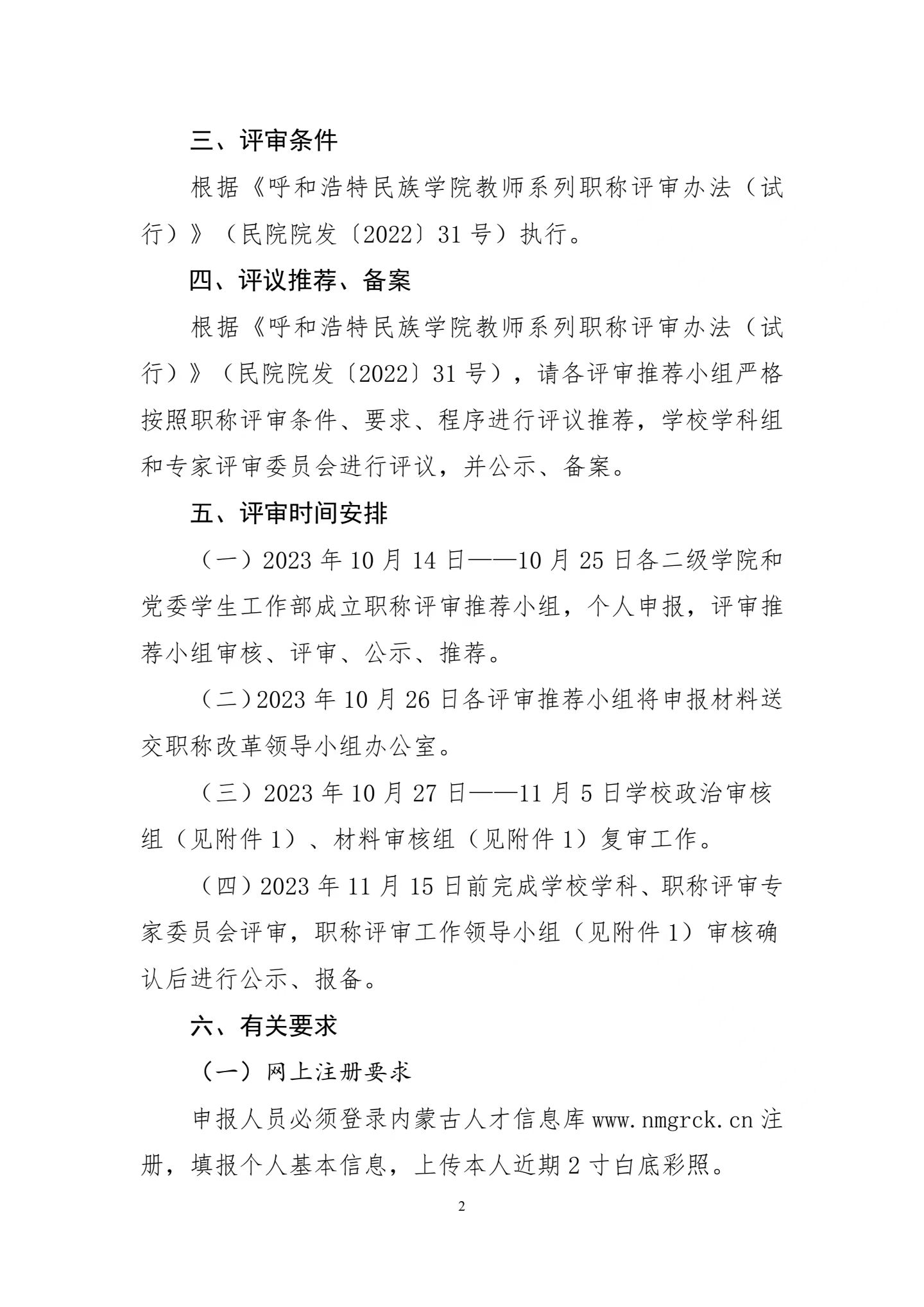
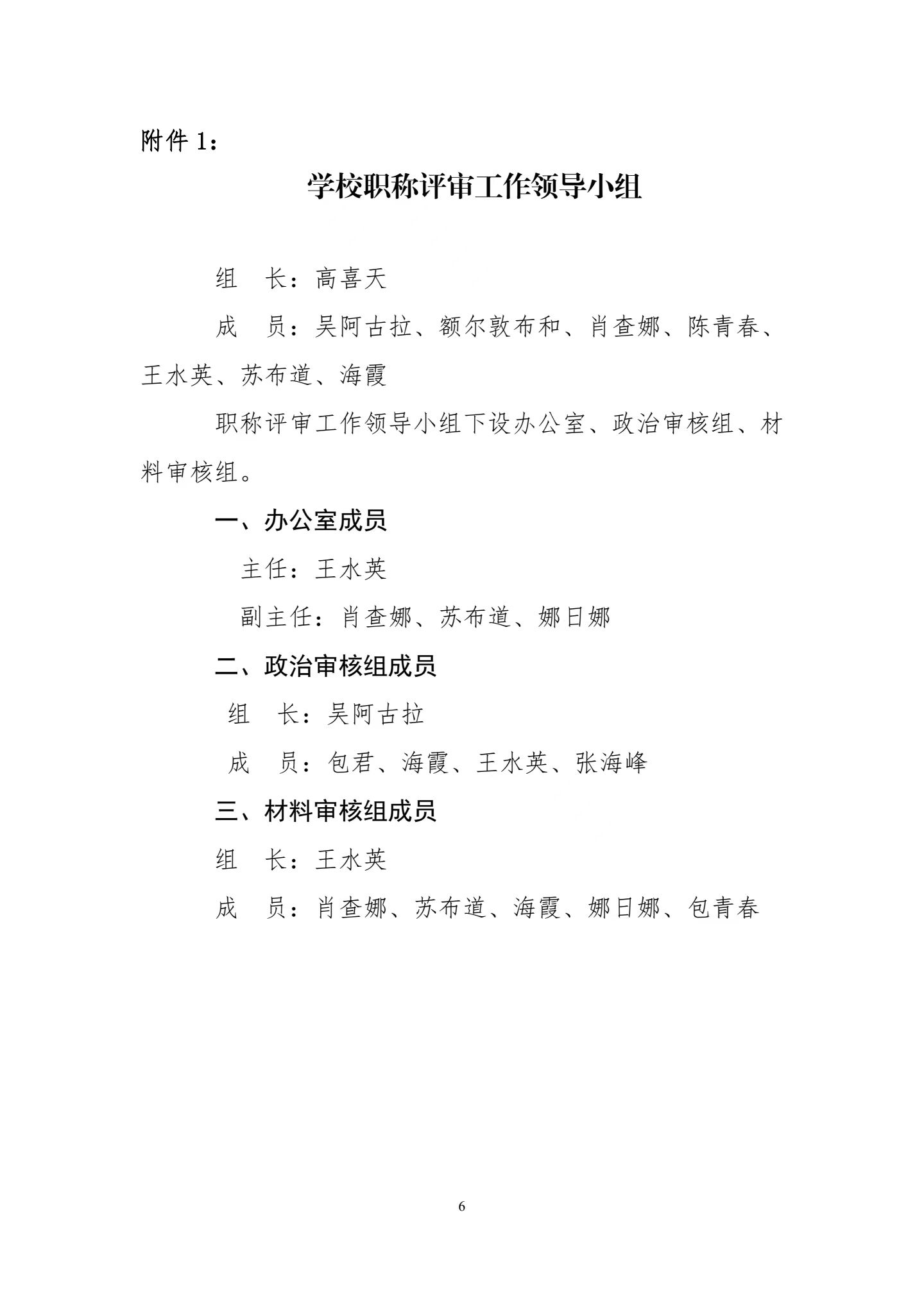
beat365英国官方网站 2023 年教师、实验、 思政系列职称评审工作方案
来源:
发布日期:2023-10-17