第一条为了进一步严肃政治纪律和政治规矩,严明工作纪律,根据自治区党委办公厅、政府办公厅《关于进一步加强领导干部外出请示报告工作的通知》(厅发〔2015〕15号)、自治区党委高校工委、自治区教育厅《关于进一步加强领导干部外出请示报告工作的通知》(内教办函〔2015〕71号)文件精神和相关规定要求,将领导干部外出请假报备制度调整为领导干部外出请示报告制度,现结合学校实际,特制定本工作制度。
第二条本制度主要用于规范和加强全校副处级以上领导干部因公因私外出的请示报告工作。领导干部外出是指离开呼市、或在本市但不在岗位一天及以上。领导干部外出必须按制度规定履行书面请示报告手续。
第三条领导干部外出参加学校组织安排的会议或公务活动,由具体承办部门统一履行请示报告手续,学校组织统战部集中备案。参加学校相关部门组织或选派的外出任务,由主办部门提前履行报告手续,待分管或联系领导、校长和党委书记同意后,主办部门通知领导干部本人按程序要求履行请示报告手续。
第四条领导干部外出履行请示报告手续,一般应持有选派通知、会议通知、学习培训通知以及邀请函等相关材料;自行组织的外出调研、业务交流、工作考察等情况,须在履行请示报告手续前作出说明。其他因私外出的,由领导干部本人在履行请示报告手续时说明。
第五条学校党委书记、校长外出,按自治区相关制度规定履行请示报告手续。校级副职领导外出,要向党委书记和校长请示。校级领导外出应通知学校党政办公室。
第六条各系处部门党政主要领导(主持工作的正处或副处)外出,经分管或联系领导同意后,党群部门和各党总支主要领导向党委书记请示,并报告校长;行政部门和各教学教辅研究机构主要领导向校长请示,并报告书记。同一部门党政主要领导原则上不能同时外出。各系处部门副职领导外出,两天以内的向本部门党政主要领导请示;三天及以上的经本部门党政主要领导同意后,向分管或联系领导请示(特殊时期须经党委书记、校长批准)。
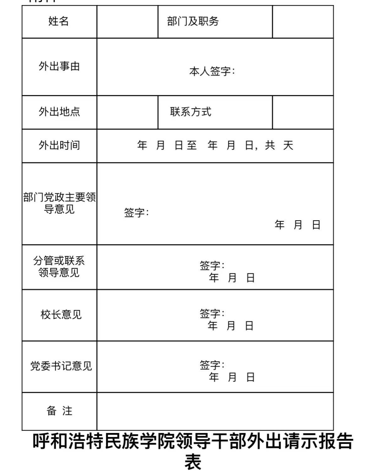
第七条处级领导干部外出,必须严格履行书面请示报告手续,提前填写《beat365英国官方网站领导干部外出请示报告表》(从学校组织统战部网页下载),并附上有关通知、邀请函等相关材料,经批准并妥善安排好相关工作后方可出行。审批同意的《beat365英国官方网站领导干部外出请示报告表》报送学校组织统战部备案。如遇特殊情况无法事先履行书面请示报告手续的,要先通过电话或口头等方式请示报告,但事后必须补办书面请示报告手续。外出返校后,要及时办理销假手续。
第八条领导干部外出期间要保持通讯畅通。如有行程调整或因故延长外出时间等情况,应按审批权限及时补充报告。如遇学校有重大紧急突发性工作需要,应及时返回,到岗履职。
第九条将领导干部外出请示报告情况纳入干部日常管理、考核、评价体系。进一步完善领导干部外出书面请示报告表的报备工作,学校每年定期通报领导干部外出请示报告工作情况。领导干部要自觉遵守本制度相关规定,自觉接受师生监督。对于无故不履行请示报告手续擅自离岗外出的,视情节轻重追究责任,造成不良后果的要进行相应组织处理。
第十条国家法定假日、双休日、寒暑假期外出,亦须按本制度相关规定履行请示报告手续。
第十一条科级干部的外出请示报告工作,由各系处部门参照本制度执行。
第十二条本制度自学校党委以正式文件印发之日起施行,以往相关规定与本细则不一致的,以本制度为准。
附件:beat365英国官方网站领导干部外出请示报告表
