安全教育

当前位置: 网站首页 >> 安全教育 >> 正文

反诈进行时丨最全“反诈秘籍”!

*时间:2022-12-31 17:21*来源: *作者: *点击:[]次

 

 

 

 

 

 

 

 

骗子花样在不断翻新
今天为大家整理了
电信网络诈骗
9大类型58种诈骗手法
希望能帮助大家远离诈骗


赶紧来看看吧

1
仿冒身份类

 

 

2

购物类

3

活动购物类

4

利益诱惑类

5

虚构险情类

6

日常生活消费类

7

钓鱼/木马病毒类

8

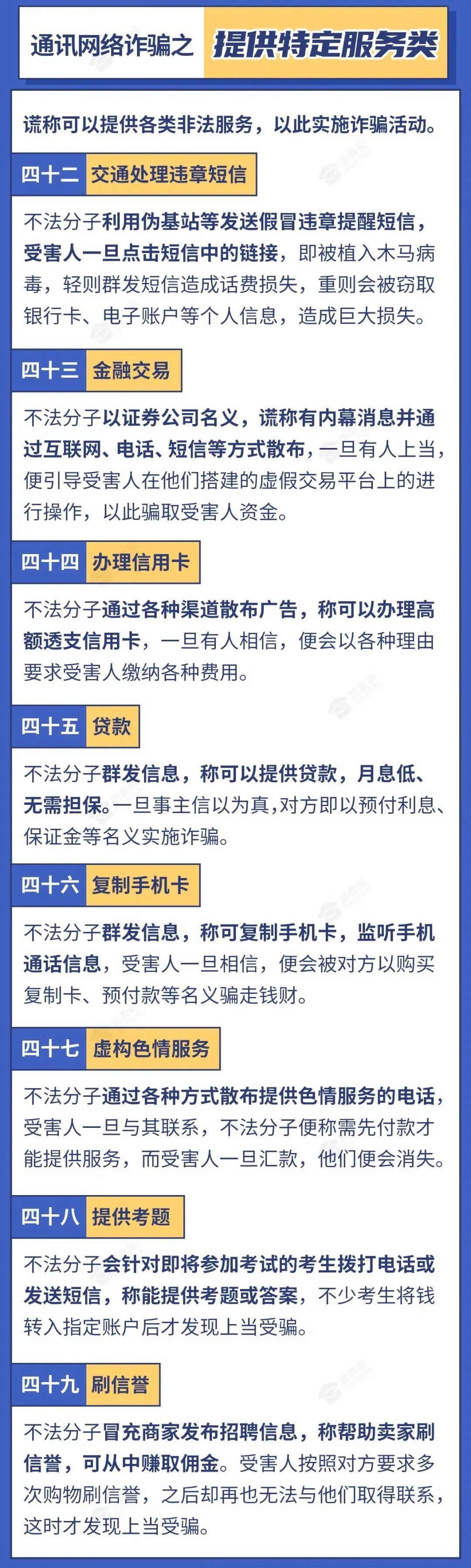
提供特定服务类

 

上一条:寒假安全提醒
下一条:一图了解全国安全生产月

关闭